【湖南疫情风险地区最新,湖南疫情最新风险等级划分】
湖南省属于几类流行风险地区
一类地区:定义:媒介伊蚊活跃期较长、既往报告登革热本地病例较多 、聚集性疫情发生风险相对较高的省份。包括:浙江、福建、广东 、广西、海南、云南。二类地区:定义:媒介伊蚊活跃期相对较长或既往有登革热本地病例报告 、有一定聚集性疫情发生风险的省份 。

无法明确湖南省属于几类流行风险地区。关于新冠肺炎疫情风险等级,搜索到的最新信息为2020年3月数据 ,显示湖南省大部分县市区为低风险地区,但此数据当前已无借鉴价值。若要了解关于新冠疫情的最新流行风险等级信息,建议通过湖南省卫生健康委员会官方网站或官方渠道获取 。

Ⅱ类地区(中风险): 上海、江苏、安徽 、江西、山东、河南 、湖北、湖南、重庆、四川 、贵州。这些地区伊蚊活跃期较Ⅰ类地区稍短 ,但仍有本土病例报告史,存在聚集性疫情潜在风险。 Ⅲ类地区(低风险): 北京、天津、河北 、山西、辽宁、西藏 、陕西、甘肃 。
Ⅱ类地区(11个):上海、江苏 、安徽、江西、山东 、河南、湖北、湖南、重庆 、四川、贵州,属于次高潜在传播风险区。 Ⅲ类地区(8个):北京、天津 、河北、山西、辽宁 、西藏、陕西、甘肃 ,存在零星输入风险但本地传播概率较低。
湖南衡阳近来被划分为中风险地区,属于中高风险地区中的中风险 。以下是关于湖南衡阳风险等级的详细解风险等级划分 湖南疫情风险区按照“低风险 、中风险、高风险”三级标准划分,并根据疫情变化情况对各县市区疫情风险等级进行分类调整。

湖南娄底封城了吗
封城了。经查询湖南疫情最新消息了解到 ,截止至2022年11月24日,该地区本土确诊病例3627例,处于高风险地区 ,娄底在该地区范围之内,因此已经封城了 。
没有。根据娄底区的疫情防控标准,截至2022年6月6日,娄底区仍有阳性密切接触者 ,娄底进行封城处理,娄底职业技术学院单也无法继续进行,因封城处理导致第二批名单还未进行核审 ,暂时无法录取。
没有封城。根据冷水江市发布的关于有序恢复全市生产生活秩序的通告可知:自8月12日0点起解除城乡交通管制,恢复公交、出租车和城乡客运运营 。逐步有序放开恢复正常生活生产秩序。冷水江,即冷水江市 ,为湖南省下辖县级市,由娄底市代管。
12月6日湘潭市疾控中心发布紧急提醒
〖壹〗 、湘潭市疾控中心:9510731-58389512湘潭县疾控中心:0731-52811120湘乡市疾控中心:0731-56825170韶山市疾控中心:0731-55682076雨湖区疾控中心:0731-58205995岳塘区疾控中心:0731-55571342温馨提示:微信搜索公众号长沙本地宝,关注后在对话框回复【隔离】可获长沙及湖南各地其他市州最新隔离核酸政策 。
〖贰〗、月8日湘西州疾控中心发布紧急提醒 ,针对当前国内疫情形势提出七项防控措施,要求市民主动报备行程、关注疫情动态、配合核酸检测 、合理安排出行、做好健康监测、坚持个人防护并尽早接种疫苗。
〖叁〗 、为科学精准防控疫情,严防疫情输入 ,湖南省疾控中心再次对广大群众提出如下疫情防控提醒:主动报备行程。
〖肆〗、月24日张家界市疾控中心提醒,6类返回社区人员需接受排查,具体如下:境外返回人员 包括湖南省为第一入境点的人员,以及第一入境点不在湖南省的入(返)湘人员 。解除集中隔离返回人员 完成集中隔离后返回社区的人员。
〖伍〗、月12日杭州余杭疾控中心紧急提醒内容如下:服从防控管理中高风险地区人员应暂缓来(返)余;确需来(返)余的 ,需提前向所在社区(村)报告,严格落实“14 + 7”健康管理措施。对12月1日后有绍兴市上虞区旅居史人员实行“14 + 7 ”健康管理措施 。
湖南永州春节返乡人员最新规定
〖壹〗 、核酸检测要求 有本土病例(含无症状感染者)报告省份的入永人员:需持48小时内核酸检测阴性证明入永。抵达永州后24小时内需再进行一次核酸检测。完成核酸检测后,需自我健康监测14天 ,期间注意个人防护,减少聚集活动 。无本土病例(无症状感染者)报告省份的入永人员:2022年3月15日前,仍需持48小时内核酸检测阴性证明入永。
〖贰〗、不需要隔离啦 仅仅需要核酸检测证明啦 2021年1月28日最新公告如下:2021年1月28日春运开始 ,返乡人员需持7天内有效新冠病毒核酸检测阴性结果返乡,返乡后实行14天居家健康监测,期间不聚集、不流动 ,每7天开展一次核酸检测。
〖叁〗 、能回家过年,但是低风险地区回来的建议自我居家隔离14天,尽量不出去走亲访友 ,中高风险地区回来的得做核酸检测和单独隔离。
〖肆〗、湖南疫情2021年春节返乡规定如下:返乡人员定义:跨省份返乡人员;来自本省内中高风险区域所在地市的返乡人员;本省内的进口冷链食品从业人员、口岸直接接触进口货物从业人员 、隔离场所工作人员、交通运输工具从业人员等重点人群 。
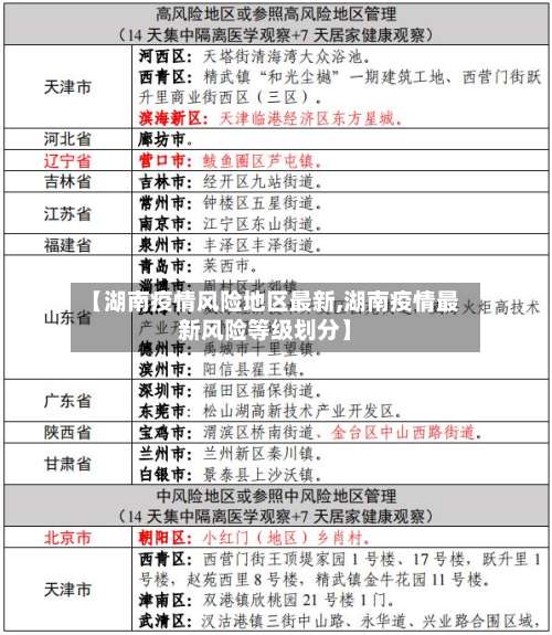
湖南新冠肺炎疫情中风险等级地区名单汇总(持续更新)
〖壹〗、芙蓉区定王台街道五一华府南北栋和名汇达商务楼区域自2022年3月19日起,芙蓉区新型冠状病毒肺炎疫情防控指挥部将该区域划定为中风险地区。
〖贰〗、近来长沙没有中高风险区,但都是低风险区。高危地区:一般指新冠肺炎确诊病例超过50例,14天内出现聚集性疫情;中度风险地区:14天内有新增确诊病例 ,新冠肺炎累计确诊病例不会超过50例;确诊病例50余例,14天内无聚集性疫情 。
〖叁〗 、无法明确湖南省属于几类流行风险地区。关于新冠肺炎疫情风险等级,搜索到的最新信息为2020年3月数据 ,显示湖南省大部分县市区为低风险地区,但此数据当前已无借鉴价值。若要了解关于新冠疫情的最新流行风险等级信息,建议通过湖南省卫生健康委员会官方网站或官方渠道获取 。
〖肆〗、近期国内多地出现新冠肺炎关联病例 ,各地疫情风险等级随时发生变化,以下是国内中高风险地区名单,将持续更新最新消息 ,详情请见下文。
〖伍〗、长沙地区近来没有中风险地区。长沙地区近来没有中 、高风险区域,都是低风险地区;高风险地区:一般是指总计新冠确诊病例有超过50例,并且14天内是有聚集性疫情发生;中风险地区:14天之内有新增加确诊病例 ,累计新冠肺炎确诊病例不会超过50病例;累计确诊病例有超过50例,14天内未未发生聚集性疫情 。
〖陆〗、022年1月15日益阳市发布的新冠肺炎疫情防控政策核心内容如下:入境人员管理 在第一入境地完成14天集中隔离的入境人员,需提前向目的地村(社区)报备,抵益后继续实施7天集中隔离医学观察+7天居家健康监测。
发表评论