【疫情地区网上能买药吗,疫情期间在网上买药会有人来查吗】

佛山南海区疫情期间药店购药最新要求

自2022年1月16日至3月15日,佛山南海区疫情期间药店购药最新要求如下:顾客进店要求药店需在店门外对顾客进行三查验 ,包括主动测温、要求顾客佩戴口罩 、扫葵花码打卡查验粤康码。发热(体温≥33℃)和红、黄码人员不允许进店,药店不得向其销售任何商品,要告知其做好个人防护 ,劝导到发热门诊就诊。

【疫情地区网上能买药吗,疫情期间在网上买药会有人来查吗】-第1张图片

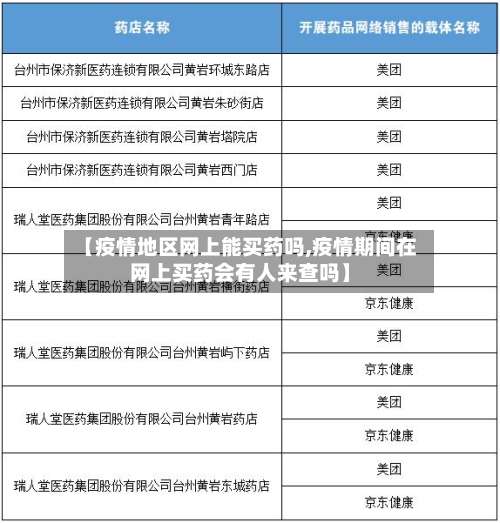
蒲地蓝消炎口服液 政策背景与要求 防控措施依据:根据佛山市南海区、顺德区 、高明区发布的通知,零售药店需对购买上述目录内药品的人员进行实名登记,并上报至相关监管部门 。此举旨在通过药品销售数据监测潜在疫情风险 ,实现“早发现、早报告、早处置”。

【疫情地区网上能买药吗,疫情期间在网上买药会有人来查吗】-第2张图片

佛山高明区居民在零售药店购药需遵循以下指引:购买《目录》内药品:自1月18日起,居民进店购买《疫情期间需登记报告药品目录》内药品时,需持有48小时核酸检测阴性结果。

【疫情地区网上能买药吗,疫情期间在网上买药会有人来查吗】-第3张图片

现决定自2022年1月16日至3月15日期间 ,提级加强南海区内药品零售企业疫情防控措施,具体要求如下:在店门外对顾客进行三查验,主动测温 、主动要求顾客佩戴口罩及扫葵花码打卡查验粤康码 。

防疫药物怎么买?

〖壹〗、防疫药物可通过线下药店、线上平台购买 ,备药时需根据症状选取合适药品 ,优先选取常见 、费用合理的药物,同时注意用药安全。 以下是具体说明:购买渠道线下药店:这是较为传统的购药方式,分布广泛 ,方便快捷。在居住地附近的药店,可以直接向店员询问并购买所需的防疫药品 。

〖贰〗、在京东APP上购买药物,可按照以下步骤操作:第一步:打开京东APP并登录账号确保已安装京东APP并登录个人账号。若未登录 ,需先完成注册或登录流程,以便进行后续操作。第二步:进入医药购买专区在京东APP首页点击搜索框,输入关键词“看病买药” ,点击搜索后,页面会显示相关结果 。

〖叁〗、京东其他地区保供实践京东健康在青海 、宁夏同步上线重点药品全域精准投放平台,面向新冠病毒感染者提供连花清瘟胶囊等专项物资。用户需实名认证并上传抗原阳性结果或核酸检测报告(或提交病症信息) ,审核通过后即可平价购买。平台通过实名认证 、图像识别、风控模型等技术,确保药品精准发放与用户信息安全 。

美团买药上线新冠抗原自测产品,居民可在家自测15分钟出结果

〖壹〗、美团买药已上线新冠抗原自测产品,用户可居家完成检测 ,15-20分钟出结果 。政策背景与产品合法性根据《新冠病毒抗原检测应用方案(试行)》 ,社区居民可自行购买抗原检测试剂进行自测,国家药监局已批准相关产品上市。抗原检测作为核酸检测的补充手段,适用于特定场景下的快速筛查。

〖贰〗 、美团买药已上线新冠抗原自测产品 ,居民可通过平台购买后居家自测,15-20分钟可出结果 。政策背景与适用人群根据《新冠病毒抗原检测应用方案(试行)》,社区居民可自行购买抗原检测试剂进行自测 ,国家药监局已批准相关产品上市。

〖叁〗、线上平台:高济健康Pro微信小程序、美团买药等平台提供预约或订购服务,部分区域支持快递发货。医药电商:怡康医药等平台宣布开售,产品仍在运输途中 。产品特性与使用范围 检测时间:15分钟出结果 ,操作便捷,适合急性感染期(疑似人群出现症状7天内)的自我筛查。

〖肆〗 、美团:可预约购买,发货周期约15天。登录美团APP或美团外卖APP进入“美团买药 ”频道后 ,点击“新冠自测”专区即可找到相关产品 。天猫:部分品牌如诺唯赞可直接购买。在淘宝APP里搜索“新冠自测”即可进入购买页面,页面上有详细的新冠抗原自测购买须知及使用流程介绍。苏宁易购:可预约购买,最快10分钟出结果 。

〖伍〗、美团:需要预约购买 ,发货周期约为15天。天猫:部分品牌如诺唯赞可直接购买 ,有详细的新冠抗原自测购买须知及使用流程介绍。苏宁易购:预约购买,个人在家仅需几步即可完成检测,最快10分钟出结果 。注意事项:购买时请仔细阅读产品说明书 ,了解自测的具体步骤和注意事项 。

买不到退烧药找什么部门

疫情期间在药店买不到需要的药,可以向社区、街道 、居委求助,看能否代配药;也可以尝试在线上外卖平台、互联网医院、政府官方渠道的便民服务里进行买药。如果是孩子发烧想买退烧药等 ,可以到药店说明情况,带上相关证明,就可以买到这些药物。药店会严格落实政府的工作 ,所以不用过于担心买不到药 。

买不到退烧药的问题根源主要在于卫健委诊治方案调整滞后及部门间协调不畅,导致药物储备与生产指导依据缺失,进而引发市场供应短缺。具体分析如下:卫健委诊治方案调整滞后 ,未及时纳入退烧药第九版新冠诊治方案中未将退烧药列为推荐药物,反而推荐了部分中成药。

买不到退烧药并非单纯因市场药品总量不足,而是由供货方和买方多环节问题共同导致的 ,具体如下:供货方问题哄抬物价:疫情管控放开后 ,官方出台家庭备用药指导意见,部分商家嗅到商机,不顾工商部门禁止哄抬物价的提醒 ,仍抬高药品费用 。内蒙古赤峰 、厦门、武汉等地市场监督部门已通报侦查多起此类案件。

一方面,督促制药厂加班加点生产,提高药品产量;另一方面 ,各地也在积极组织药品采购和调配,优化药品供应渠道,确保药品能够尽快到达有需要的人手中。随着这些措施的逐步落实 ,退烧药短缺的局面相信不久后会得到改变 。

根据《中华人民共和国药品管理法》,从事药品零售活动需经药监局批准取得药品经营许可证,无证不得经营药品。实际上 ,退烧药一般使用两到三天,买一到两盒就能度过新冠感染周期,大量囤药没有必要 ,且药品有有效期 ,失效后不能使用,应理性消费,把药品留给真正需要的人。

药店退烧药供不应求 ,许多人跑多家药店都买不到一片布洛芬和连花清瘟 。这种药品短缺的状况引发了民众的恐慌心理,促使部分人大量囤积退烧药,以备不时之需。部分人存在投机心理:一些人看到退烧药紧缺 ,认为可以通过囤积药品,在后续药品费用可能上涨时获利。

疫情下的“线上药店”,哪家更给力?

综合来看,叮当快药在配送速度上表现最佳 ,阿里健康在产品种类上最为丰富,京东健康在物流和品质保障方面有优势,1药网和康爱多则更专注于慢性病患者的服务 。 以下是对五家主流医药电商平台的详细分析:送货时间叮当快药:核心区域最快28分钟送货上门 ,对于急需药品的消费者来说,这是一个极大的优势 。

北京恒泰力天新特药大药房通过技术赋能、资源整合 、人才储备三大核心能力,构建了疫情期间药品供应的“安全网” ,不仅解决了患者断药危机 ,更为互联网医疗行业提供了“实体+线上+专业 ”的融合发展范本。

上海和睦家在线询问费低至100元/次(性价比高)。关键提醒信息准确性:医院开诊状态 、核酸要求可能动态调整,建议通过电话或官方渠道二次确认 。紧急情况处理:若线上途径无法满足需求,可优先联系居委会或私立医院。资源互助:欢迎转发攻略至社区群 ,帮助更多人解决就医配药难题。

北京高济百康大药房有限公司大柳树分店等8家支持线上购药医保支付的医保定点零售药店中,有5家明确表达对线上支付充满期待 。推动转型升级契机:医保线上购药的兴起是推动线下药店转型升级的考验,也是拓宽业务边界、优化服务品质的契机。药店可以借此机会加快数字化转型 ,创新服务模式,以适应市场变化。

民营医院和诊所因疫情停业,导致相关市场份额转移至药店渠道;社区封闭管理促使患者转向线上问诊和线下药店购药 ,尤其是慢性病患者 。

总之,上海徐浦中医医院推出的慢病患者线上问诊开方服务,为患者提供了便捷、安全 、专业的就医方式。在疫情期间 ,这一服务更是为患者解决了就医、配药的难题,让他们能够足不出户地完成治疗过程。同时,医院也呼吁广大患者积极配合防疫规定 ,共同守护健康和安全 。

买药app哪个正规

药网买药是靠谱的。以下是关于1药网靠谱性的几个关键点:合法资质:1药网(原1号药网)隶属于广东壹号大药房医药连锁有限公司 ,是中国第一批获得国家食品药品监督管理局颁发的互联网药品交易许可证的合法网上药店。这一资质确保了其在线销售药品的合法性和规范性 。

在多个正规医药APP上买药都是正品,如1药网、京东健康 、叮当快药等 。这些APP之所以能保证药品的正品性,主要得益于它们严格的采购渠道和质量控制体系。以1药网为例 ,它作为专业的网上购药平台,与众多知名医药健康产品厂商建立了直接合作关系,通过源头采购确保药品品质。

在网上购买药品时 ,可以选取一些知名的平台,如1药网、掌上药店、健客网上药店 、叮当快药和京东大药房 。这些平台提供的药品是正品的,并且费用相对便宜。 1药网是其中一个正规的网上购药平台 ,得到了国家药品监督管理局的认证。它提供了数万种中西药品,费用合理且透明 。

核心结论:正规平台买药安全可靠,但需警惕无资质的虚假平台。网上买药App并非全是骗局 ,但存在鱼龙混杂的现象。近来我国已批准了多个合法医药电商平台,例如京东健康、阿里健康等,均受严格监管 ,具备《互联网药品交易服务资格证书》 ,可合法销售非处方药并在线问诊 。

发表评论