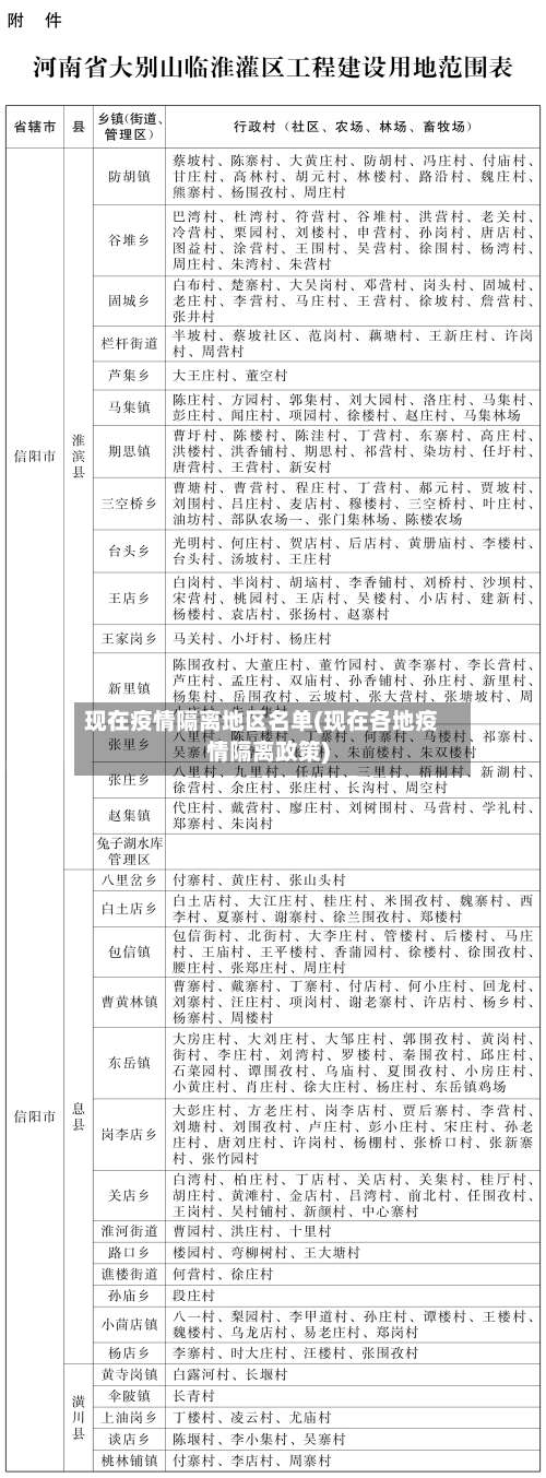
现在疫情隔离地区名单(现在各地疫情隔离政策)
最新全国风险地区名单查询入口(实时更新)
最新全国风险地区名单可通过本地宝——全国疫情中高风险地区名单查询器实时查询。查询平台:本地宝——全国疫情中高风险地区名单查询器查询入口:点击进入(实时更新)本地宝的全国疫情风险等级名单查询系统由小编们实时维护 ,风险地区有调整时会第一时间更新专题,确保用户获取的信息准确且及时 。

查询方式:点击进入上海本地宝的风险专题页面,可获取全面的风险地区数据。附加功能:关注微信公众号“上海本地宝”,在对话框搜索【风险】 ,即可便捷获取实时更新的全国疫情风险等级和中高风险地区名单。注意:以上数据仅限于中国大陆地区,不包括港澳台。

为了更便捷地获取全国疫情风险等级和中高风险地区名单,您可以关注微信公众号“上海本地宝 ” 。在对话框搜索【风险】 ,即可获取实时更新的查询服务,无论是上海还是全国其他地区的动态,一目了然。
查询方式一:国务院客户端小程序——疫情风险等级查询入口获取:通过微信搜索“国务院客户端”小程序 ,进入后即可找到“疫情风险等级查询”功能入口。查询流程:进入小程序后,点击页面上部的查询按钮,系统将直接展示全国中高风险地区名单 ,信息一目了然,无需复杂操作 。
全国疫情中高风险地区的查询可以通过“国务院客户端”小程序和“国家政务服务平台 ”小程序完成。首先,您可以通过微信扫描下方的二维码直接进入“国务院客户端”小程序 ,或者点开并长按二维码识别进入。另外,您也可以直接在微信中搜索“国务院客户端”小程序并点击进入 。
可以通过以下步骤查询所在地区的疫情风险等级:第一步:进入国家政务服务平台打开浏览器,访问国家政务服务平台官方网站(或通过官方政务服务APP进入)。该平台由国家相关部门运营,提供权威的疫情风险等级信息 ,数据更新及时且覆盖全国范围。
3月3日上海一超市列为中风险地区
〖壹〗、022年3月2日,上海新增2例本土确诊病例和3例本土无症状感染者,松江区九里亭街道永辉超市沪亭北路店被列为中风险地区 。
〖贰〗 、据“上海发布 ”微博号3日消息 ,今天(3月3日)上午举行的市疫情防控工作新闻发布会上,市卫生健康委通报:3月2日,上海市在对外省市推送的风险人员所涉及的相关人员开展例行筛查时 ,发现5名核酸检测结果异常人员,他们均为松江区九里亭街道永辉超市沪亭北路店员工。
〖叁〗、九亭哪些小区封了 松江区九里亭街道永辉超市沪亭北路店列为中风险地区,上海市其他区域风险等级不变。
〖肆〗、上海市卫生健康委通报:上海在对外省市推送的风险人员所涉及的相关人员开展例行筛查时 ,发现5名核酸检测结果异常人员,他们均为松江区九里亭街道永辉超市沪亭北路店员工 。该超市被列为中风险地区。
丹东去厦门用隔离吗?
丹东前往厦门是否需要隔离,需根据丹东当地疫情风险等级判定 ,中高风险地区人员需隔离,低风险地区人员需健康监测并接受核酸检测。具体如下:中高风险地区人员:丹东中高风险地区人员应暂缓来(返)厦,待所在地区风险等级降至低风险后方可来(返)厦。
入厦核酸检测要求根据厦门现行防疫规定,丹东低风险地区人员入厦时需出示48小时内核酸检测阴性证明 ,并按照厦门要求进行新冠病毒核酸检测 。此措施旨在降低疫情输入风险,确保人员流动安全。出丹东的核酸检测要求丹东全市实行非必要不离丹政策。
长途汽车:您可以从厦门汽车站乘坐长途汽车到达丹东,全程大约需要24-28小时左右 ,具体时间可能会因为路况和车次而有所变化 。
0公里。根据百度地图查询显示,丹东位于辽宁省东南部,厦门位于福建省东南部 ,两地相距2790公里,开车1天5小时即可到达,途经:京哈高速、京台高速。
从丹东到厦门大桥路线详情 从起点向东北方向出发 ,行驶30米,左转 。用时1分钟 行驶20米,右转。用时1分钟 行驶90米 ,左转进入十纬路。用时1分钟 沿十纬路行驶420米,左转进入锦山大街 。用时1分钟 沿锦山大街行驶06公里后,进入国桢路。用时1分钟 沿国桢路行驶830米,靠左。
e通卡积极参与加入 。2017年年底 ,信息集团易通卡公司正式发行交通部标准的互联互通e通卡。截至2018年10月,全国31个省(区 、市)225个城市完成交通部标准改造,已有141个城市的交通部一卡通在厦门交易。借鉴资料来源:百度百科-交通联合、百度百科-全国交通一卡通互联互通项目、E卡通官方网站-公司简介。

加拿大回国航班落地确诊!隔离新政策出炉,最长56天
加拿大回国航班出现确诊病例 ,国内部分地区入境隔离政策最长可达56天 。以下是具体信息:加拿大回国航班出现确诊病例:12月12日,广州通报一例加拿大输入病例,患者为67岁中国籍男性。该男子11月25日从维多利亚搭乘加航AC8166航班抵达温哥华 ,随后搭乘AC25航班飞抵中国,在居家隔离期间被检测为新冠阳性。
024年加拿大入籍人数显著增加,新公民来源国前三名为印度 、菲律宾和中国 。加拿大护照可免签前往约180个国家和地区 ,全球护照实力排名前十,但各国入境政策可能调整,出行前需确认最新要求。
入境政策类型:免签证:直接入境 ,不用签证,想去就去。落地签证:到了目的地才办签证,无需提前准备 。电子旅行授权(eTA):在线申请,简单快捷。需要签证:部分国家还是需要提前办签证 ,比如中国、俄罗斯等。
鉴于当前全球疫情,为尽快恢复旅游业,泰国近日正在放宽入境政策 ,给予56个国家和地区的公民免签入境 。但即使是入境前入境的,也仍需在当地隔离14天才能自由行动。
2022年外省回深圳隔离及核酸最新政策(持续更新)
〖壹〗、澳门来(返)深入境人员 核酸检测要求:需持7天内核酸检测阴性证明。除香港 、澳门以外的境外来(返)深人员 隔离措施:实施14天集中隔离+7天严格居家健康监测 。国内中高风险地区和有阳性病例报告的地区来深交通要求 核酸检测要求:乘坐航班、火车或长途客车的旅客需持48小时内核酸检测阴性证明登机(上车),并接受落地核酸检测。
〖贰〗、自2022年12月11日起 ,深圳对抵深人员不再实施疫情核查防控措施,包括取消核酸检测要求 、不再查验核酸证明和行程码,同时取消“三天三检三不”政策 ,但入境人员暂不纳入此调整范围。
〖叁〗、022年深圳春节返深核酸检测规定如下:来(返)深人员主动报告与管理:近14天内有中高风险地区、阳性病例所在地市,以及陆地边境口岸城市旅居史的来(返)深人员,需第一时间主动向所在社区 、工作单位或所住酒店报告 ,并分级分类落实健康管理措施。
发表评论