永劫网
  • 首页
  • 端游攻略
  • 永劫资讯
  • 手游技巧
  • 永劫科技
  • 每日百科
  1. 首页
  2. 永劫资讯 第96页
【疫情中风险地区调整,疫情中风险地区调整政策】

【疫情中风险地区调整,疫情中风险地区调整政策】

7月24日,本土新增5+4;辽宁四川各有一地调为中风险地区 月24日,全国本土新增确诊病例5例、无症状感染者4例;辽宁沈...

  • 永劫资讯
  • 2026-02-01
  • 阅读 26
返苏疫情重点关注地区/返苏最新要求

返苏疫情重点关注地区/返苏最新要求

重点管控地区和重点关注地区区别是什么 〖壹〗、重点管控地区是指通常所说的中高风险地区所在的行政区域。重点关注地区是指重点...

  • 永劫资讯
  • 2026-02-01
  • 阅读 25
查询快递疫情停运地区/如何查看疫情快递停运地区

查询快递疫情停运地区/如何查看疫情快递停运地区

手机上怎么查询快递停发地区 〖壹〗、通过顺丰速运APP可以查询快递停发地区,具体操作步骤如下:准备工具与原料确保手机为苹...

  • 永劫资讯
  • 2026-02-01
  • 阅读 29
登封疫情哪里是重点地区(登封疫情严重吗)

登封疫情哪里是重点地区(登封疫情严重吗)

...石峰区2例、荷塘区4例、攸县6例新冠病毒确诊病例或无症状感染者!活... 感染者4:万某峰,男,19岁,居住在荷塘...

  • 永劫资讯
  • 2026-02-01
  • 阅读 25
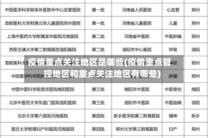
疫情重点关注地区是哪些(疫情重点管控地区和重点关注地区有哪些)

疫情重点关注地区是哪些(疫情重点管控地区和重点关注地区有哪些)

重点疫区都有哪些省份 湖北省作为重点疫区:作为疫情的发源地,湖北省尤其是武汉市在疫情期间面临着极大的挑战。随着疫情的扩散...

  • 永劫资讯
  • 2026-02-01
  • 阅读 25
【都有那些地区疫情解禁了,哪个城市疫情解除了】

【都有那些地区疫情解禁了,哪个城市疫情解除了】

今日或宣布解禁(5.25 今日(5月25日)日本部分地区存在解禁可能,但最终是否解禁需以官方正式消息为准,近来尚未明确...

  • 永劫资讯
  • 2026-02-01
  • 阅读 32
【什么地区容易发生疫情,什么地方的疫情比较严重】

【什么地区容易发生疫情,什么地方的疫情比较严重】

中国疫情最严重的三个省 〖壹〗、疫情最严重的三个省是湖北省、广东省和河南省。湖北省是疫情爆发的中心地带,尤其是武汉市。这...

  • 永劫资讯
  • 2026-02-01
  • 阅读 22
【合肥无疫情地区查询系统,合肥疫情无症状感染者】

【合肥无疫情地区查询系统,合肥疫情无症状感染者】

合肥市庐江县有没有疫情 没有。通过查询合肥市庐江县当地疫情了解到,合肥市庐江县没有疫情。截止到2022年12月7日,合肥...

  • 永劫资讯
  • 2026-02-01
  • 阅读 23
无疫情地区返鲁政策(返鲁需要隔离吗)

无疫情地区返鲁政策(返鲁需要隔离吗)

五一还能出行吗?各地最新防疫政策一图速览 〖壹〗、中高风险地区所属县来(返)昌人员实施“7+7”管控(7天集中隔离+7天...

  • 永劫资讯
  • 2026-02-01
  • 阅读 22
台湾地区最新今日疫情(台湾最新疫情今天)

台湾地区最新今日疫情(台湾最新疫情今天)

台积电1名工程师确认感染新冠,“缺芯”现状或加剧 〖壹〗、台积电1名工程师确诊感染新冠,近来事件不影响公司营运,但台湾地...

  • 永劫资讯
  • 2026-02-01
  • 阅读 23
  • 首
  • <
  • 92
  • 93
  • 94
  • 95
  • 96
  • 97
  • 98
  • 99
  • 100
  • 101
  • >
  • 尾

热门文章

  • 上海现在处于疫情的地区(上海现在是疫区)
    上海现在处于疫情的地区(上海现在是疫区)
    2026-02-06
  • 东南亚地区疫情情况(东南亚国家疫情数据)
    东南亚地区疫情情况(东南亚国家疫情数据)
    2026-01-30
  • 拼多多疫情地区调整公告/拼多多疫情停发快递了
    拼多多疫情地区调整公告/拼多多疫情停发快递了
    2026-02-02
  • 知识教程!微乐亲友房怎么开挂”开挂(透视)辅助教程
    知识教程!微乐亲友房怎么开挂”开挂(透视)辅助教程
    2026-02-05
  • 遵义地区疫情限行通知(遵义疫情控制了吗)
    遵义地区疫情限行通知(遵义疫情控制了吗)
    2026-02-02

最新文章

  • 【桃李面包哪个地区有疫情,桃李面包产地具体在哪里啊】

  • 【贵阳是几级地区疫情严重,贵阳是几级地区疫情严重了】

  • 【地区防控办怎么举报疫情,地区防控办怎么举报疫情防控人员】

  • 物流地区的疫情在哪设置/物流 疫情

  • 社会面疫情地区怎么判断/疫情社会面防控有哪几个方面

随机文章 换一换

  • 珠海新增加疫情地区了吗(珠海新增加疫情地区了吗最新消息)
    珠海新增加疫情地区了吗(珠海新增加疫情地区了吗最新消息)
    2026-02-01
  • 入秦如何报备疫情地区/入秦如何报备疫情地区政策
    入秦如何报备疫情地区/入秦如何报备疫情地区政策
    2026-01-30
  • 地区封锁包括疫情吗今天/地区封锁包括疫情吗今天新增
    地区封锁包括疫情吗今天/地区封锁包括疫情吗今天新增
    2026-02-01
  • 发货后怎么报备疫情地区(发货后方法)
    发货后怎么报备疫情地区(发货后方法)
    2026-02-01
  • 知识教程!随意玩开挂神器”开挂详细教程
    知识教程!随意玩开挂神器”开挂详细教程
    2026-02-07
我们是一个中立的游戏资讯网站,分享独立的游戏体验和测评,本站禁止发黄赌毒,如发现全部删除,有发现者可向站长举报
© 永劫网2026 版权所有 . Powered By Z-BlogPHP . 京ICP备00000000号