【惠州新增疫情地区分布,惠州新增疫情通报】

惠州南有疫情嘛

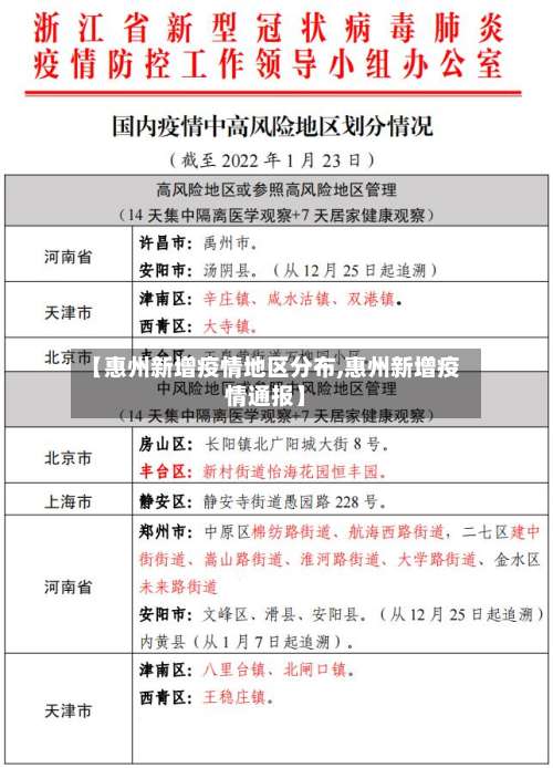
〖壹〗、惠州南没有疫情 。11月24日惠州市新增7例 ,分别在惠城区3例 ,博罗县1例,恵东县2例,大亚湾1例 。

【惠州新增疫情地区分布,惠州新增疫情通报】-第1张图片

〖贰〗 、没有。通过查询相关资料显示 ,自2022年4月8日零时起,惠州南站将实行新的列车运行图。离惠旅客须凭粤康码绿码及48小时内核酸检测阴性证明,方可进站乘车 。进站乘车时 ,全程佩戴好口罩,保持“一米线”距离。出行前,请提前了解出行目的地的疫情防控要求 ,以免影响行程。

【惠州新增疫情地区分布,惠州新增疫情通报】-第2张图片

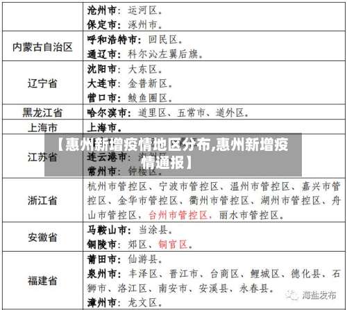
〖叁〗 、不是 。惠州南站根据疫情防疫最新政策,实行全面放开,不是风险区 ,全部被划定为常态化防控区域。惠州南站(HuizhounanRailwayStation)位于中国广东省惠州市,是中国铁路广州局集团有限公司管辖的客运一等站。

【惠州新增疫情地区分布,惠州新增疫情通报】-第3张图片

〖肆〗、截至2020年2月3日24时,惠州市累计报告新型冠状病毒感染的肺炎确诊病例29例 ,具体分布及活动场所信息如下:病例区域分布惠城区:6例涉及小区:桥东街道中海水岸城、东方威尼斯;龙丰街道鹅岭南路一城峯景;雅居乐大道1号鹭湖会峰会别墅;三栋镇大井口村 。

广东2日新增本土“63+40 ”

月2日0-24时 ,广东省新增本土确诊病例63例,新增本土无症状感染者40例。

广东省:191例,其中东莞市188例 、深圳市2例、揭阳市1例。上海市:78例 ,其中闵行区19例、嘉定区11例 、徐汇区10例、浦东新区9例、宝山区7例 、松江区5例、金山区4例、黄浦区3例 、静安区3例、虹口区3例、青浦区2例 、长宁区1例 、奉贤区1例 。

月9日0—24时,31个省(自治区、直辖市)和新疆生产建设兵团报告新增本土确诊病例30例,新增本土无症状感染者43例。 具体数据及情况如下:本土确诊病例30例 地区分布:内蒙古15例 ,北京7例,上海6例,辽宁2例。无症状转确诊:含2例由无症状感染者转为确诊病例(内蒙古1例 ,辽宁1例) 。

境外输入病例:确诊17例(内蒙古6例,福建4例,广东3例 ,北京2例,江西1例,四川1例) ,无症状感染者68例 。

本土确诊病例分布 福建省报告本土确诊病例50例 ,具体分布为:莆田市33例 厦门市12例 泉州市5例 其中9例由无症状感染者转为确诊病例,均位于福建。

“31省份新增本土‘2971+21355’”是指2022年4月22日0—24时,31个省(自治区、直辖市)和新疆生产建设兵团报告新增本土确诊病例2971例 ,新增本土无症状感染者21355例。

广东新增本土确诊28例无症状感染者6例(3月2日)

〖壹〗 、022年3月2日0-24时,广东省新增本土确诊病例28例,本土无症状感染者6例 ,具体分布如下:本土确诊病例:深圳报告23例 。东莞报告5例。本土无症状感染者:深圳报告2例。惠州报告1例 。东莞报告3例。

〖贰〗、022年3月3日台州疾控发布紧急提醒3月3日,温州市苍南县报告2例新冠肺炎初筛阳性,上海市新增2例本土确诊和3例本土无症状感染者;3月2日 ,广东省新增本土确诊28例。

〖叁〗、无症状感染者动态新增无症状感染者28例,其中本土1例(辽宁沈阳),其余27例为境外输入 。当日解除医学观察的无症状感染者中 ,境外输入占31例,表明部分输入病例通过隔离管控得到有效控制。近来尚在医学观察的无症状感染者共824例,其中境外输入占比超90% ,需持续关注输入性风险。

〖肆〗 、022年3月6日0时至3月7日24时 ,黄岛区报告3例本土新冠肺炎确诊病例、4例无症状感染者,近来均在定点医院接受隔离治疗,情况稳定 。主要行程轨迹如下:病例1:系公交车驾驶员 ,住黄岛区盈泰嘉园小区。3月2日核酸检测阴性,3月6日核酸检测结果为阳性,经专家组会诊 ,诊断为新冠肺炎确诊患者(轻型)。

〖伍〗、月27日0 - 24时,深圳新增7例病例,其中3例在隔离观察的密接人员排查中发现 ,4例在重点人群排查中发现;1例诊断为新冠肺炎确诊病例,6例诊断为新冠病毒无症状感染者 。具体信息如下:病例1:男,35岁 ,居住在福田区沙头街道上沙塘晏村5巷,在隔离观察的密接人员排查中发现 。

发表评论