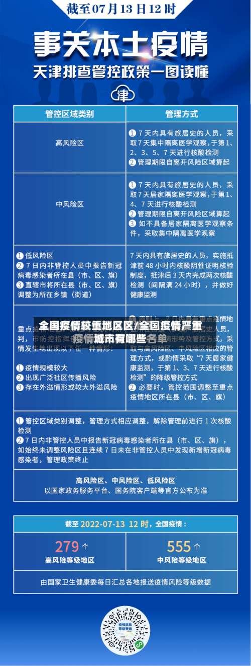
全国疫情较重地区区/全国疫情严重城市有哪些

重点疫区都有哪些省份

例如,疫情早期湖北全省及全国确诊病例超过100人的27个市被列为重点疫区 ,具体包括浙江省温州市、台州市、杭州市 、宁波市,河南省信阳市、驻马店市,安徽省合肥市、阜阳市 ,江西省南昌市等。这类地区因疫情传播风险较高,需采取严格管控措施 。

全国疫情较重地区区/全国疫情严重城市有哪些-第1张图片

湖北省作为重点疫区:作为疫情的发源地,湖北省尤其是武汉市在疫情期间面临着极大的挑战。随着疫情的扩散 ,湖北省其他地区也受到了严重影响,因此整个省份被视为重点疫区。 广东 、黑龙江等省份的疫情情况:广东等地由于人口流动大、密度高,疫情传播速度快 ,一度成为重要的防控区域 。

全国疫情较重地区区/全国疫情严重城市有哪些-第2张图片

浙江景宁畲族自治县将红星街道等12个区域列为重点防控区,梅歧乡等10个区域为一般防控区。

全国疫情较重地区区/全国疫情严重城市有哪些-第3张图片

- 广东省:广州市花都区等48个县市 - 广西壮族自治区:南宁市青秀区等14个县区 西南地区 - 重庆市:万州区等26个区县 该疫区名单依据国家林草局2024年最新监测数据划定,疫区县需严格执行疫木清理、媒介昆虫防治等措施。其中浙江 、江西、湖南三省疫区县数量超过50个 ,属重点防控区域 。

2025年全国哪个地方甲流爆发最厉害?

近来公开信息还没有明确指出2025年全国甲流爆发最厉害的具体地方 ,因为甲流疫情严重程度在不同时期和地区会动态变化。根据2025年11月中旬前后的监测数据,流感疫情发展较快的省份主要集中在南方和北方的部分区域。

025年南方甲流疫情高峰阶段近来尚未消退,部分地区仍呈上升趋势 。 当前疫情态势 2025年冬季我国流感病毒以甲型H3N2为主流毒株 ,活动水平显著上升。

近来官方未明确指出2025年国内甲流重灾区的具体省份名称。根据中国疾病预防控制中心发布的《全国急性呼吸道传染病哨点监测情况(2025年第47周)》,全国共有17个省份的流感活动处于高流行水平,但报告未提及这些省份的具体名称 。

025年南方甲流高峰期尚未结束 ,当前仍处于活跃阶段 。 疫情现状 根据国家流感中心最新监测数据,2025年冬季我国南方地区流感病毒活动水平持续升高,甲型H3N2为主要流行毒株。多地医疗机构报告显示 ,2025年12月儿科门诊量激增,甲流阳性检出率呈上升趋势,部分地区病例数较去年同期增长150%。

国内新一轮疫情覆盖了全国多个地区,其中哪些地区的疫情较为严重?

近来疫情较为严重的地区主要有三个 。根据全国疫情风险地区汇总 ,近来高风险地区主要是在北京,黑龙江,内蒙古。在中风险地区中 ,这三个省份所占的比例也颇高 ,所以近来疫情形势仍然很严峻。黑龙江的中高风险地区甚至达到了15个,近来病例已经有140多,而且每天还在不断的增加 。

疫情波及范围省份与城市:本轮疫情覆盖陕西、内蒙古 、湖南、宁夏、甘肃 、北京 、贵州、湖北、青海 、河北、四川、山东 、黑龙江、云南、江西 、浙江、重庆、河南 、江苏、辽宁共20个省级行政区 ,涉及38个市。

本轮疫情核心特点传播范围广:截至7月19日,疫情已涉及全国超20个省市,高风险地区达92个 ,呈现多地散点爆发态势。毒株变异性强:奥密克戎BA.5变异株及分支在西安、上海 、北京 、天津等地检出,该毒株传播力显著增强,且在全球数十个国家引发新一波疫情高峰 。

国家卫健委:本土感染者涉及27个省份,3月以来感染者破万

国家卫健委数据显示 ,近来我国本土疫情已波及27个省份,3月1日至13日报告本土感染者超一万例,吉林、广东、上海疫情仍在发展中 ,部分地区疫情上升速度较快。 以下为具体信息:全国疫情总体形势波及范围:本土疫情已扩散至27个省份,呈现点多 、面广、频率高的特点,疫情防控难度显著增加。

月以来本土感染者破万 ,这波疫情涉及的省份有天津市、河北省 、吉林省、江苏省、福建省 、山东省、陕西省、甘肃省 、北京市、内蒙古自治区、辽宁省 、黑龙江省 、上海市、河南省、广东省 、广西壮族自治区、重庆市、云南省 。

据央视新闻报道 ,国家卫健委有关负责人14日介绍,近来本土疫情已波及全国27个省份,呈现出点多 、面广、频率大的特点。根据近来情况来看 ,吉林、广东 、上海疫情还在发展中,部分地方上升的速度还很快。

根据国家卫健委公布的数据,3月1日至13日 ,当地疫情累计报告感染者超过1万例,波及全国27个省份 。由于奥米克隆传染性强,隐蔽性强 ,症状轻微,不易发现,我们更难在第一时间发现最早的病例 ,这也造成此轮疫情多点、多省、多时段发生 。国家工作组赴多地指导处置。

发表评论