【全国疫情风险地区评估,全国疫情风险等级划分依据】

本地宝全国疫情风险等级查询入口_全国隔离政策查询器系统

本地宝全国疫情风险等级查询入口 网址链接:m.sh.bendibao.com/news/yqdengji/(请将此链接复制到浏览器中打开)使用方法:打开链接后 ,进入本地宝全国疫情风险等级查询系统。在系统中切换至您想查询的城市,即可获取该城市的疫情风险等级信息 。

【全国疫情风险地区评估,全国疫情风险等级划分依据】-第1张图片

最新全国风险地区名单可通过本地宝——全国疫情中高风险地区名单查询器实时查询。查询平台:本地宝——全国疫情中高风险地区名单查询器查询入口:点击进入(实时更新)本地宝的全国疫情风险等级名单查询系统由小编们实时维护,风险地区有调整时会第一时间更新专题 ,确保用户获取的信息准确且及时。

【全国疫情风险地区评估,全国疫情风险等级划分依据】-第2张图片

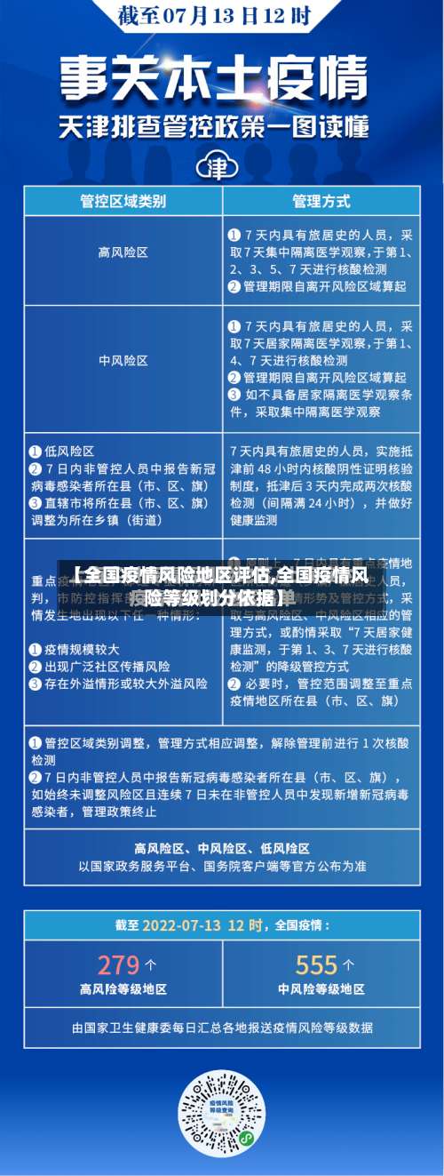
全国疫情高中低风险区一览表?

操作步骤:进入查询页面:点击搜索结果中的“疫情风险等级查询”服务 。选取地区:系统默认显示当前所在地的风险等级 ,若需查询其他地区,可通过筛选功能手动选取目标省份、城市或区县 。查看结果:页面会明确标注所选地区为高风险区 、中风险区还是低风险区,并显示具体区域范围(如某街道、社区)。

【全国疫情风险地区评估,全国疫情风险等级划分依据】-第3张图片

全国风险区查询方式用户可通过以下途径实时查询全国高中低风险区名单:官方渠道:国家卫生健康委员会官方网站、各省市卫健委官方发布平台。第三方平台:如“天津本地宝 ”等本地生活服务平台 ,提供持续更新的风险区一览表及政策解读 。手机访问:通过搜索引擎输入“全国疫情风险等级查询”获取实时信息。

截至近来,国内共有2个高风险地区,76个中风险地区 ,主要分布在陕西省 、河南省 、浙江省等地,以下为详细信息(数据不包括港澳台地区):高风险地区:具体地区名单会随疫情形势动态调整,可通过权威渠道实时查询。

如何使用微信小程序查询全国疫情风险等级?

〖壹〗、打开微信并进入小程序页面打开微信应用 ,点击底部导航栏的“发现”选项,在弹出页面中选取“小程序 ”进入 。搜索“国务院客户端 ”小程序在小程序页面右上角点击“放大镜”图标进入搜索功能,在搜索框中输入“国务院客户端” ,从搜索结果中选取并点击该小程序。

〖贰〗、打开微信搜索功能启动微信应用,点击顶部导航栏的“搜索 ”图标(放大镜形状)。输入关键词搜索在搜索框中输入“疫情风险等级”,点击键盘确认或搜索按钮 。选取官方渠道在搜索结果中 ,找到“中国政府网”提供的服务入口(通常带有官方标识) ,点击进入。

〖叁〗 、搜索并打开国家政务服务小程序:在微信搜索框中输入“国家政务服务 ”,并打开该小程序。进入疫情风险等级查询页面:在小程序中,点击【各地疫情风险等级查询】图标 。选取省份和地区:在跳转的页面中 ,按照需求选取所在的省份和地区。查看查询结果:选取完毕后,即可查看所选地区的疫情风险等级。

〖肆〗、首先,打开微信app ,在界面右上方找到并点击“搜索”图标 。在搜索框中,输入“疫情风险等级”等关键词,随后点击搜索结果中的相关内容进入查询页面 。在此页面 ,用户能够看到风险等级的查询入口。接着,进入官方账号页面,找到并点击“风险等级 ”一栏。进入该页面后 ,即可进行风险等级的查询 。

〖伍〗、进入微信小程序 首先,打开手机上的微信软件。在底部窗口点击【发现】,随后点击【小程序】功能。搜索国务院客户端 在小程序窗口中 ,点击【放大镜】图标进行搜索 。在搜索框中输入“国务院客户端” ,并打开搜索结果中的第一项。

〖陆〗 、打开微信后,在首页顶部找到搜索框并点击,进入搜索界面。在搜索框输入“疫情风险等级查询”在搜索框中输入完整关键词“疫情风险等级查询 ” ,确保搜索结果精准匹配 。选取来自【城市服务】的搜索结果 在搜索结果列表中,优先选取标注为【城市服务】的选项,此类结果通常为官方或权威平台提供。

怎么使用支付宝查看全国疫情风险等级

使用支付宝查看全国疫情风险等级的方法如下:打开支付宝APP:在手机上启动支付宝应用 ,确保版本为10或更高(演示基于Android 0.0.156系统)。进入全部应用界面:在支付宝首页点击右下角【全部】按钮,进入应用列表页面 。找到市民中心:在便民生活分类下,点击【市民中心】进入功能页面。

打开支付宝APP:在手机上启动支付宝应用 ,确保已登录个人账号。进入全部应用界面:在支付宝首页找到并点击【全部】选项,进入应用集合页面 。定位市民中心:在便民生活分类下找到【市民中心】,点击进入相关功能页面 。使用搜索功能:在市民中心界面顶部找到搜索栏 ,输入“疫情风险等级”进行查询。

步骤一:进入政务平台小程序打开支付宝,在首页搜索栏输入“政务平台”,点击搜索结果中的“政务平台 ”小程序进入。步骤二:找到风险等级查询入口在政务平台小程序界面中 ,浏览功能列表或使用搜索功能 ,找到“各地疫情风险等级查询 ”入口并点击 。

发表评论