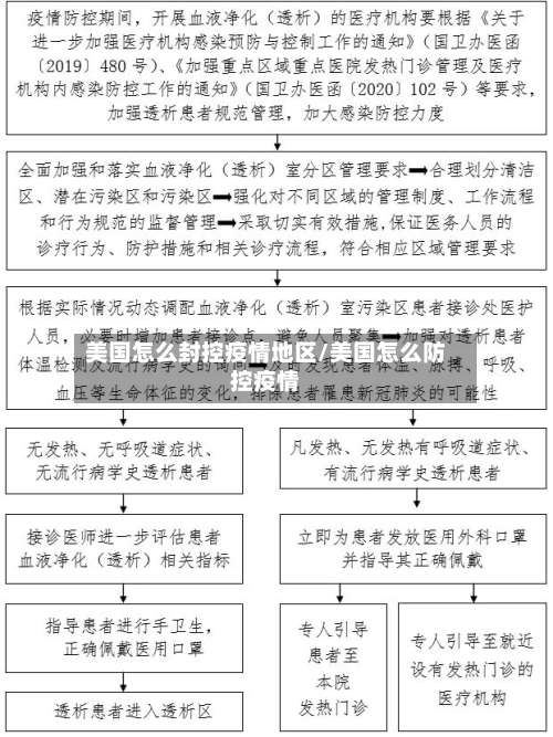
美国怎么封控疫情地区/美国怎么防控疫情
美国为何不敢直面疫情?总统到底在怕什么呢?
〖壹〗 、美国并非不敢直面疫情,而是受国家体制、政治经济因素及民主制度下民众认知等多方面牵制 ,导致总统在疫情防控中难以全面有效作为 。具体如下:国家体制决定总统权力有限:美国实行立法、行政 、司法三权分立体制,总统虽在行政上权力最大,但政策措施若缺乏国会两院支持便无法实施。

〖贰〗、美国人民面对新型冠状病毒疫情 ,确实有恐惧感。但初期,许多人受到特朗普总统的言论影响,将其视为普通流感 ,从而对疫情的严重性产生误解 。这种错误观念导致相当一部分民众并未充分认识到疫情的威胁,坚持认为这不过是谎言。美国社会对疫情的疑虑反映在其社会层面。

〖叁〗、决策失误关联:美国疫情的严重程度与特朗普政府的决策密切相关 。如果美国能在疫情开始时及时做出有效的防护措施,也不至于造成现在疫情肆虐的局面。特朗普政府在疫情防控方面的失误 ,使他面临国内外的批评和指责。个人健康担忧:特朗普私底下格外小心疫情,生怕自己被感染 。

美国开始封控疫情了吗
〖壹〗 、没有封控。从2020年5月20日起,美国所有州都将踏上解封之路。封锁两个月后,美国50个州都在以某种方式按下重启键。不过 ,据外媒报道,在美国人准备开始回归日常生活时,17个州的新冠肺炎感染人数仍呈上升趋势 。美利坚合众国 ,简称美国,是由华盛顿哥伦比亚特区、50个州、和关岛等众多海外领土组成的联邦共和立宪制国家。
〖贰〗 、不是。美国疫情不是开始封控了,属于常态化地区 ,疫情具有病毒传播快、伤亡大、控制难度高、地域广等特点 。疫情在即,务必做好个人防护。
〖叁〗 、美国也实行封控。通过查询相关资料信息,自从新冠病毒扩散后 ,美国仅仅封控了不到一年半时间,而后全面放开,一直都是向全球坦言放开的政策 。
〖肆〗、英国从2021年2月22日开始解除管控 ,允许公民自由行动,决定于新冠病毒共存,是世界上第一个提出群体免疫的国家。美国2021年4月2日。新加坡2021年8月10日 。越南2021年9月。韩国2021年11月。泰国2021年12月 。
〖伍〗、能够迅速采取封控 、大规模核酸检测、医疗资源调配等措施,有效控制疫情传播。美国在疫情初期应对不力 ,导致疫情失控,死亡人数居高不下。 社会治安良好:中国社会整体治安状况良好,犯罪率较低。公共场所秩序井然 ,民众安全感强 。而美国一些城市面临严重的治安问题,暴力犯罪频发,影响民众生活质量。
〖陆〗、随着疫情的蔓延 ,在12号的时候,已经有20多个洲宣布进入了紧急状态,并且还包括美国首都华盛顿 ,美国在一些城市人口流量是非常大的,所以如果一疫情一直这样蔓延下去得不到控制的话,为了减少人员的流量 ,就会有城市陆续开始封城,按照现在的疫情情况来看,美国部分城市封城在一周内就会陆续开始。

欧美为什么只能躺平?因为它们有三条根本就无法做到!
〖壹〗 、政策效果评估不同:欧美国家在疫情防控中采取“躺平 ”策略,也有其自身的政策考量和效果评估 。例如 ,一些欧美国家认为,长期封控对经济和社会造成的影响过大,因此选取在疫苗接种率较高的情况下逐步放开防控措施。虽然这种策略导致疫情传播加剧 ,但也反映了其在政策选取上的权衡。
〖贰〗、美国还是难以承受新冠疫情的冲击性,而中国做为人口数量和制造业大国,平均医疗条件也没有资本主义国家 ,假如仿效美国和日本的“躺平”现行政策,不良影响显而易见 。
〖叁〗、因为他们已经不报道疫情了,别说我们国内不知道 ,很多在国外居住的同胞们都不甚清楚国外新冠的情况,国外媒体没报道,所以国内无法再转载新闻 ,所以国内也无法报道了。
〖肆〗 、先说说躺平人的人生,一般情况下,男的躺平大多都是因为经历了一次打击,比如说生意的失败或者感情的失利 ,比如你的老公,虽然我不知道他是否因为生意失败而变得一蹶不振,如果是这样的情况 ,你就应该经常鼓励他,让他振作起来,不管是从打工开始振作 ,总有一天可以回到过去美好的生活。
〖伍〗、这个有两方面的原因:一是从 历史 上讲,这三国和俄罗斯关系不大,本身就是苏联强行占领的 。同时三国对苏联 ,对俄罗斯的敌意始终非常大,加入北约的意愿是一贯而强烈的,启动的也早。二是苏联解体后。俄罗斯一度希望通过让步换取西方的善意 ,甚至自己都可以加入北约 。因此对三国入约采取了放任的态度。
发表评论