【有疫情地区能进京吗,有疫情的地区可以出行吗】
怎么查可不可以进京?
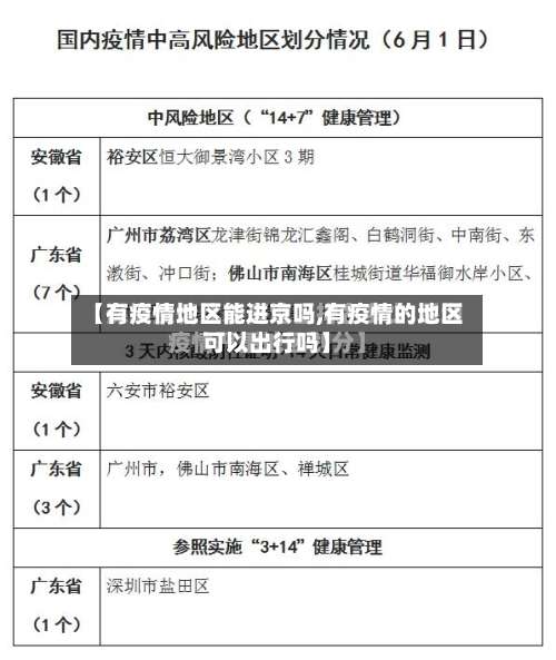
〖壹〗、可以通过查询所在区是否有病例 、是否属于边境口岸城市以及健康宝状态来判断是否可以进京,也可通过北京本地宝公众号获取限制进京名单等信息 。查询所在区域情况 是否有本土病例:14日内有1例以上(含1例)本土新冠病毒感染者所在县(市、区、旗)旅居史人员严格限制进返京。

〖贰〗 、查询自己有没有被限制进京可以通过点击微信城市服务的出现政策查询即可进行查询 ,具体操作如下:点击微信城市服务查询点击城市服务 在微信中点击我,点击服务,点击城市服务。点击进入专区 在城市服务中点击进入专区 。点击出现政策 在疫情专区点击出行政策查询 ,查询北京的政策即可进行查询。

〖叁〗、查7日所在地是否有本土病例【查看疫情】风险区查询【查看风险】边境口岸进京人员【查城市名单】进(返)京人员 有进返京计划的旅客,持48小时内核酸检测阴性证明、“北京健康宝 ”绿码,在测温正常且做好个人防护的前提下可正常进返京 ,抵京24小时后 、7两小时内进行1次核酸检测。
〖肆〗、查城市名单:若近期有边境口岸城市旅居史,需确认所在城市是否在限制进京名单中 。可通过“北京本地宝”公众号回复【限制进京】获取最新名单,或查询北京市疾控中心发布的管控地区一览表。进返京通用要求 必备条件:持48小时内核酸检测阴性证明;“北京健康宝”显示绿码(无弹窗)。
〖伍〗、可以通过微信的城市服务功能来查询自己是否被限制进京,具体操作如下:打开软件并进入城市服务专区:打开微信软件 ,在城市服务页面,点击专区。点击出行政策查询:在专区页面,找到并点击出行政策查询选项 。点击各地疫情防控政策:在出行政策查询页面 ,点击各地疫情防控政策。
〖陆〗、可以通过微信的城市服务查询自己是否被限制进京,具体步骤如下:进入微信:首先进入手机的微信应用,点击底部菜单栏的“我 ”选项。选取服务:在“我”的页面中 ,选取“服务”选项 。进入城市服务:在服务页面中,选取“城市服务 ”。

昆明进京需要隔离吗?
昆明进京近来不需要隔离,但需满足相关防疫要求。根据2021年11月17日零时起调整的进返京规定 ,具体要求如下:基础防疫要求 所有进(返)京人员须持48小时内核酸检测阴性证明及“北京健康宝”绿码 。民航 、铁路、公路将加强远端登机登车和进京检查站查验,需配合完成相关检查。
昆明:国外入境以及来自高风险地区的人员需要集中隔离14天,期间至少进行2次核酸检测 ,再进行14天居家隔离,之后可自由活动。春节期间人员流动大,各省份可能会根据疫情防控情况调整入境隔离政策,入境人员需及时关注政策变动 ,以免耽误出行 。
明确要求进京人员自我隔离14天,这是出于首都疫情防控的特殊需要。其他地区的普遍情况:健康码制度:各地普遍推行健康码制度,通过填写个人信息和健康状况声明 ,生成健康码作为出行凭证。健康码的填写过程简单快捷,通常只需几分钟即可完成,且默认信息为“否”(即无潜在风险) 。
国外直飞北京需要隔离吗昆明最近没有大的疫情 ,所以昆明到北京的话,核酸证明可以进京应该只要48小时,进京后不需要隔离。最近南方地区疫情比较严重 ,比如海南,广西。如果这两个地区来北京,至少会被隔离 ,有可能限制人进京。如果买这两个地区的火车票或者机票,现在应该买不到了 。
天内有中高风险地区旅居史者,实施7天集中隔离+7天居家隔离。上海市 非必要不离沪,确需离沪者需持48小时核酸阴性证明及24小时抗原阴性证明。来沪返沪人员需持抵沪前48小时内核酸阴性报告 ,中高风险地区人员抵沪后1两小时内报备 。江苏省 居家健康监测期间须单人单套居住,非必要不外出。
抵厦前14天内未到过湖北等重点疫区的人员,需在1小时内主动向居住地社区及所在单位报告 ,并居家隔离14天,严格履行居家隔离的所有义务。北京 自3月25日零时起,所有从北京口岸入境人员不分目的地 ,全部就地集中隔离观察,并进行核酸检测 。
新冠防控进返京政策提示
〖壹〗、低风险地区人员抵京时需持7日内核酸检测阴性证明。抵京后实行14天健康监测,并在满7天 、满14天时各进行一次核酸检测。河北省低风险地区人员进返京人员及环京地区通勤人员 ,按照现行进京政策执行 。境外入境进京人员北京口岸入境人员:在14天集中隔离期满后,继续开展7天居家或集中隔离,期满后再进行7天健康监测。
〖贰〗、抵京后7两小时内需进行第二次核酸检测:进返京人员须在持有48小时内核酸检测阴性证明和北京健康宝绿码的基础上 ,抵京后7两小时内再进行一次核酸检测。此规定旨在加强疫情监测,降低输入风险 。
〖叁〗、通勤人员政策:环京地区通勤人员首次进京须持48小时内核酸阴性证明,此后每次进京持14日内核酸阴性证明。北京警方已建立通勤人员数据库,库内人员可在一定期限内凭有效核酸检测证明自由进出北京。其他规定:除上述人员外 ,其他进返京人员只需提供48小时内核酸检测阴性证明和“北京健康宝”绿码即可。
〖肆〗 、廊坊来京是否需要隔离取决于当地是否有疫情,没有疫情的情况下不需要隔离,若有疫情则以社区防控政策为准 。具体说明如下:无疫情情况:当廊坊当地没有疫情时 ,来京人员无需进行隔离。有疫情情况:若廊坊出现疫情,来京人员需遵循社区的具体防控政策,可能涉及隔离等措施。
严格限制进京是不准进京吗?
〖壹〗、严格限制进京并非完全等同于绝对禁止所有人员进京 ,但在特定情形下,对符合条件的人员会采取禁止进京措施 。具体如下:14日内有1例以上(含1例)本土新冠病毒感染者所在县(市、区 、旗)旅居史人员:严格限制进(返)京,实际执行中通常意味着禁止此类人员进京。
〖贰〗、法律分析:不需要 ,因为大兴机场在六环外,不受进京证的限制,外地牌照不限行。“北京入境证 ”是北京六环路内(不含)非北京机动车的临时入境证 ,有效期7天 。(期满前一日、期满后一日 、期满后一日)可到当地交警支队申请延期5天。如果12天以后还需要入境许可,只能去北京综合检查站申请新的7天入境许可。
〖叁〗、日内有1例及以上(含1例)本土新冠病毒感染者所在县(市、区、旗)旅居史人员:严格限制进京,会被劝返 。这是为了防止疫情从有病例的地区扩散至北京,降低疫情输入风险。14日内有陆路边境口岸所在县(市 、区、旗)旅居史人员:非必须不进返京 ,若试图进京也会被劝返。
〖肆〗、是的,就是不允许进京 。 提醒市民,切实履行个人防疫责任 ,坚持不去7日内出现本土疫情的县(市 、区、旗),进返京人员尽量采取电话等无接触方式主动向社区、单位 、宾馆等报告,遵守各项防疫规定。
返京需要隔离吗
〖壹〗、深圳去北京玩不需要隔离 ,但有一定的防疫要求。具体如下:核酸检测要求:深圳来北京的人员需要持有48小时内核酸检测阴性证明。抵京后,需要在24小时内完成一次核酸检测,并在间隔24小时后、抵京7两小时内完成第二次核酸检测 。健康码要求:需要出示“北京健康宝”绿码才能正常进返京。
〖贰〗 、返京需要社区报备。对下列人员实施集中或居家隔离14天 ,每3天进行1次核酸检测:有中高风险地区、封控区、管控区所在镇街道旅居史人员;有虽未划定风险区但有病例或无症状感染者报告所在镇街道旅居史人员;与病例或者无症状感染者活动轨迹有时空交集人员;国外归来人员 。
〖叁〗 、返京人员居家隔离应按照以下要求进行:单独居住:隔离者应一个人待在有良好通风的单人房间内,以减少与其他家庭成员的接触。拒绝探访:在隔离期间,拒绝任何人前来探访 ,只留一个身体健康且无任何慢性病的人进行护理,以降低交叉感染的风险。
〖肆〗、现在可以去北京玩,不需要隔离 。但根据北京市最新的进返京规定,需要注意以下几点:人员进(返)京要求:须持48小时内核酸检测阴性证明和“北京健康宝”绿码。14日内有1例以上(含1例)本土新冠病毒感染者所在县(市、区、旗)旅居史人员严格限制进(返)京。
发表评论