本地区疫情防护措施(本区域的疫情防控)
疫情防护措施口诀
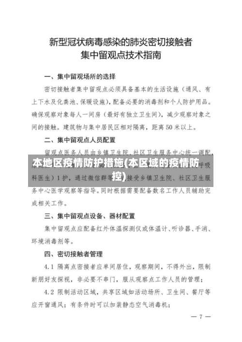
七步洗手法口诀 疫情期间,做好个人防护尤其重要 。我们一块儿来学习七步洗手法: 第一步(内):洗手掌 ,流水湿润双手,涂抹洗手液(或肥皂),掌心相对 ,手指并拢相互揉搓。 第二步(外):洗背侧指缝,手心对手背沿指缝相互揉搓,双手交换进行。 第三步(夹):洗掌侧指缝 ,掌心相对,双手交叉沿指缝相互揉搓 。

防疫口诀如下: 常通风 、戴口罩,七步洗手不能少 常通风:保持室内空气流通 ,减少病毒滋生和传播的风险。 戴口罩:在公共场所或与他人近距离接触时,佩戴口罩以阻挡飞沫传播。 七步洗手:按照七步洗手法正确洗手,有效清洁手部,减少病毒残留 。

防疫口诀如下:个人防护篇 常通风、戴口罩:保持室内空气流通 ,有效降低病毒浓度;正确佩戴口罩,阻挡飞沫传播,保护自己 ,也保护他人。七步洗手不能少:按照内、外 、夹、弓、大 、立、腕的顺序洗手,确保手部清洁,减少病毒残留。

下策对抗:增强身体防御力 核心原则:通过营养补充与药物干预提升免疫力 ,降低重症风险 。具体措施:维生素C:脂溶性VC可快速缓解症状(如作者家人服用后未被感染),但需注意剂量与个体差异。免疫调节药物:如Immune24+等,需结合其他措施使用(如作者在家人疑似感染期间联合通风、隔离等手段成功阻断传播)。
预防疫情口诀7句 戴口罩 ,防感染。 常通风,保健康 。 少聚集,少风险。 勤洗手 ,杀菌强。 讲科学,强免疫 。 有症状,早就医。 打疫苗,助防护。下面对预防疫情口诀进行 戴口罩是预防疫情的第一道防线 。口罩可以有效阻挡飞沫传播 ,减少病毒进入人体的机会。
常通风,防寒保暖,多饮水 ,饮食宜清淡。避免拥挤,不恐慌,减少外出 ,避免熬夜 。谨慎聚餐,提高防护意识。如有不适,及时询问 ,早期发现,及时隔离。 发热应及时报告,减少外出 ,正确佩戴口罩 。经常洗手,避免握手。避免拥挤场所,保持适当运动。

北京等省份疫情处置积极有效,当地人该做好哪些防护措施?
〖壹〗 、首先,应当做好非必要不外出 ,若出行,需佩戴口罩且不去人员聚集较多的地方。如果当地的疫情防控没有撤销,就不能去聚集性的娱乐场所 ,比如饭馆影院和KTV酒吧等 。在回到家中的时候,要使用正确的方法脱下口罩,并且及时给自身消毒。回到家中应当使用带有杀菌效果的洗手液进行洗手 ,然后再去接触别的东西。
〖贰〗、避免跨区域流动:鉴于疫情已涉及多个省份和市级单位,减少跨区域流动是降低感染风险的有效手段 。非必要情况下,尽量避免前往疫情严重的地区。减少聚集活动:避免参加大型聚会、聚餐等聚集性活动 ,减少与陌生人的接触机会,从而降低感染风险。
〖叁〗、我们居民的话,肯定日常出行要进行佩戴口罩 。首先第1点就是对于我们日常的居民来说 ,日常出行还是要必须戴口罩,戴口罩则是一个非常好的措施,保护自己也是保护他人,在一定程度上阻碍新冠疫情的一个传播方式。
〖肆〗 、推进疫苗接种与加强针覆盖疫苗仍是应对疫情的核心手段。需加快全程接种和加强针接种 ,尤其关注老年人等免疫力较低群体 。同时,保障接种公平性,确保偏远地区和弱势群体不出现接种“断层”。此外 ,需持续监测疫苗有效性,评估其对奥密克戎的保护效果,并储备新一代疫苗以应对未来变异株。
新冠疫情期间外出如何做好防护
〖壹〗、新冠疫情期间外出 ,根据不同出行方式,可采取以下防护措施:火车出行防护 就餐方式调整:餐车不再接待旅客就餐,改为定时送盒饭 ,减少人员聚集风险 。体温检测与卫生习惯:进出站需检查体温,乘车期间避免乱摸公共物品,勤洗手 ,睡觉时也不摘口罩。减少接触:尽量减少与他人近距离接触,降低感染概率。
〖贰〗、做好个人防护:无论是自驾还是乘坐公共交通,都应做好个人防护。准备好口罩 、免洗洗手液等防护用品,并正确佩戴口罩 ,勤洗手,保持社交距离 。
〖叁〗、做好新冠自我防护需从生活卫生细节入手,核心措施包括避免接触风险人群、规范佩戴口罩 、勤洗手消毒、减少聚集、谨慎接待外来人员 、定期体检、加强锻炼及注意饮食卫生。具体方法如下:避免接触风险人群:若身边有人出现发热、乏力 、咳嗽、呼吸困难等症状 ,应主动保持距离,减少直接接触。
〖肆〗、保持心情舒畅:疫情期间,老年人可能会因为担心感染病毒而产生焦虑、紧张等情绪 。家人要多关心老年人的心理健康 ,与他们多沟通交流,帮助他们缓解压力,保持心情舒畅。可以让老年人听音乐 、看书、下棋等 ,丰富他们的精神生活。
黑龙江疫情开始呈多点散发态势,当地民众该做好哪些防护举措?
〖壹〗、正确并且及时的佩戴口罩佩戴口罩是防止疫情扩散和保护自己的一个重要方式,而且口罩的成本费用已经降低了,所以说每一家每户都可以支付起佩戴口罩的费用 。而且口罩的佩戴是有要求的 ,一定要注意按照正确的规则佩戴口罩,而且民众也不需要有恐慌的情绪。
〖贰〗 、跨省的去参加婚宴或者是葬礼,避免出现交叉感染,大家无论什么时候都不要放松警惕 ,减少外出,避免不必要的紧密接触,才能够为疫情防控工作作出更多的贡献。
〖叁〗、做好个人防护 ,戴口罩、勤洗手 、多通风、不聚集,防止交叉感染 。
疫情下如何防控防护
避免跨区域流动:鉴于疫情已涉及多个省份和市级单位,减少跨区域流动是降低感染风险的有效手段。非必要情况下 ,尽量避免前往疫情严重的地区。减少聚集活动:避免参加大型聚会、聚餐等聚集性活动,减少与陌生人的接触机会,从而降低感染风险 。
疫情下加油站可从人员防护 、场所管理、健康监测、就餐管理等方面开展防控工作 ,具体如下:人员防护佩戴口罩:加油站员工需佩戴医用口罩,且大约每隔四个小时更换新的口罩。这是因为长时间使用后,口罩的防护效果会下降 ,及时更换能有效阻挡病毒传播。
疫情期间,我们应采取以下防控措施来保护自己和他人健康:外出佩戴口罩外出时务必佩戴口罩,可选取N95口罩或普通医用口罩,确保口罩覆盖口鼻并贴合面部。口罩是阻断飞沫传播的关键防护工具 ,尤其在公共场所或人员密集区域需全程规范佩戴 。减少外出与聚集尽量减少非必要的外出活动,避免前往人群密集场所。
正确防控疫情需采取以下科学措施:养成良好的生活习惯 咳嗽或打喷嚏时使用纸巾或屈肘遮掩口鼻,防止飞沫传播。减少双手接触眼 、鼻及口 ,避免病毒通过黏膜侵入 。远离传染源 避免前往疫情高发地区,减少与潜在感染者的接触。不进入封闭、空气不流通的公共场所,降低感染风险。
发表评论